Mike's 28pin DIP adapter Board for the Seiko S7600

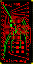
Here is a 28 pin DIP adapter board for the Seiko S7600 Chip. It is real handy for wirewrapping prototypes up with the S7600 Chip. You need the software from ExpressPCB and this file in the ExpressPCB format (remove .bin). This file contains a PCB board with 4 of the DIP carriers shown on the left. Six PCB boards (for a total of 24 carrier boards) cost me $112.44 delivered in 2 days! WARNING! Order Boards at your own risk! They may contain bugs! The design is provided "as is"; without express or implied warranty of any kind.

To the right is how the S7600 pins are brought out to the DIP package. Not shown on the right are the 3 jumpers on the package. Jumper 0 is the jumper closest to the S7600 Chip. The jumpers are as follows :

All jumper lines are pulled High and are jumpered to ground.

Pullup resistors are 47K surface mount chips (1206 package) and there is a .1uf surface mount Decoupling Cap on the bottom of the board (also 1206 package).

Comments? mail me