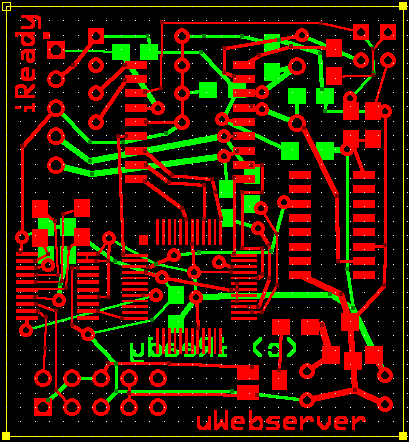
uWebserver™ PCB board


    Shown here is the pcb board (1.4" x 1.5") designed with Express PCB software. You may use the file below and their software to order your own boards. Ten boards cost me $118.81 last time I ordered them. It took them 3 days to deliver them after I ordered. WARNING! Order Boards at your own risk! They may contain bugs! The design is provided "as is"; without express or implied warranty of any kind.


  • Latest PCB here rename wswebfs.pcb.